热门标签

英格兰北部东部甲组联赛 _经佛山市人民政府批准,董事长黄国贤被免职

时间:2025-08-10   阅读:6754   评论:152

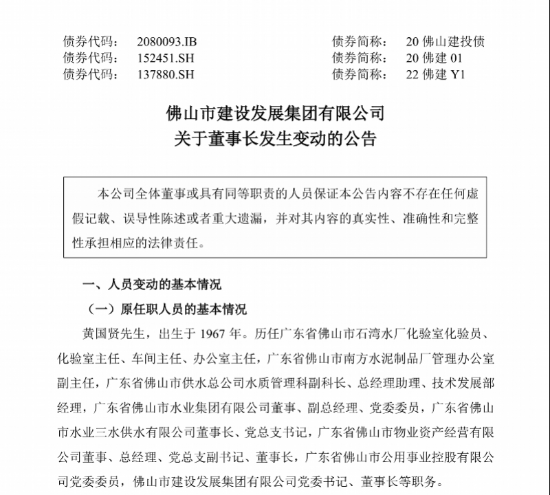
皇冠信用网代理申条件(www.hg0088.us)-会员开户_登3代理>皇冠足球信用盘/—开会员账号—皇冠信用网招登1登2登3<代理出租>8月8日,佛山市建设发展集团有限公司发布公告:根据于近日下发至本公司的、由佛山市人力资源和社会保障局出具的《佛山市人力资源和社会保障局关于黄国贤免职的通知》(佛人社任〔2025〕40号), 经佛山市人民政府批准,免去黄国贤的佛山市建设发展集团有限公司董事长职务英格兰北部东部甲组联赛 。截至公告出具日,佛山市人民政府及相关单位暂未任命新任董事长。

英格兰北部东部甲组联赛
_经佛山市人民政府批准英格兰北部东部甲组联赛
,董事长黄国贤被免职

资料显示,黄国贤出生于1967年,历任广东省佛山市石湾水厂化验室化验员、化验室主任、车间主任、办公室主任,广东省佛山市南方水泥制品厂管理办公室副主任,广东省佛山市供水总公司水质管理科副科长、总经理助理、技术发展部经理,广东省佛山市水业集团有限公司董事、副总经理、党委委员,广东省佛山市水业三水供水有限公司董事长、党总支书记,广东省佛山市物业资产经营有限公司董事、总经理、党总支副书记、董事长,广东省佛山市公用事业控股有限公司党委委员等职务英格兰北部东部甲组联赛 。

2017年5月起,他任广东省佛山市建设开发投资有限公司党委书记、董事长(法定代表人),2014年3月至2017年7月间兼任广东省佛山市物业资产经营有限公司执行董事英格兰北部东部甲组联赛 。

英格兰北部东部甲组联赛
_经佛山市人民政府批准英格兰北部东部甲组联赛
,董事长黄国贤被免职

黄国贤英格兰北部东部甲组联赛 。图源:广宇科技公众号

官网信息显示,佛山市建设发展集团有限公司(简称佛山建发集团)为佛山市国资委管理的市属一级国有企业,前身为成立于2012年2月3日的佛山市建设开发投资有限公司,以产业园区建设运营、城市更新、建筑建材、智慧城市服务为四大主业英格兰北部东部甲组联赛 。2024年,该企业实现资产总额约641亿元,营收约407亿元,位列2024广东企业500强第94位,2024佛山百强企业第10位。

上一篇:英格兰北部东部甲组联赛 _WTT横滨冠军赛国乒男单仅剩两人 女单在8强中占六席

下一篇:克罗地亚足球联赛 _99元豪华游,被骗到内裤不剩

网友评论